หน้าหลัก
OTOP
สถานที่ท่องเที่ยว
ศิลปะและภูมิปัญญาท้องถิ่น
กระดานถาม-ตอบ
ITA
บริการประชาชน
ติดต่อ-สอบถาม
หน้าหลัก
Home
ข้อมูลทั่วไป
Information
บุคลากร
Personnel
แผนพัฒนา
Plan
งานการคลัง
Finance
รายงาน
Report
ศูนย์ข้อมูล
Data Center
สาส์นจากนายก อบต.
ประวัติความเป็นมา
วิสัยทัศน์ / พันธกิจ
สภาพและข้อมูลพื้นฐาน
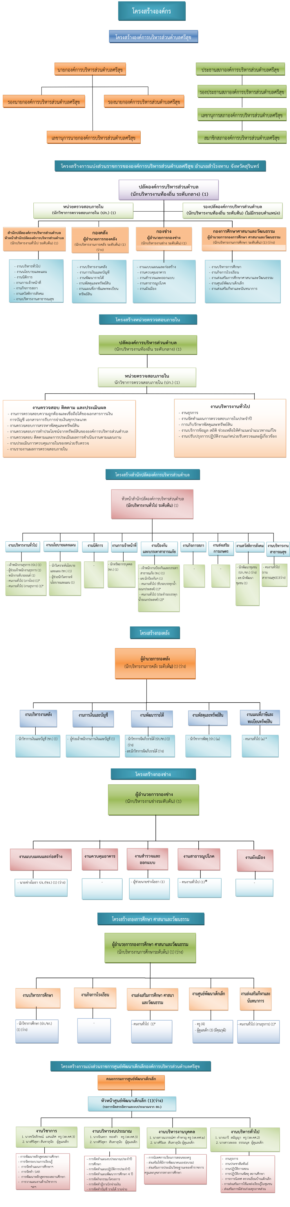
โครงสร้างองค์กร
อำนาจหน้าที่
ที่ทำการ อบต.
คณะผู้บริหาร
สภา อบต.
พนักงานส่วนตำบล
แผนพัฒนาท้องถิ่น 4 ปี
แผนดำเนินการประจำปี
แผนอัตรากำลัง
แผนงานป้องกัน ฯ
แผนป้องกันปราบรามการทุจริต
การติดตามและประเมินผลแผนพัฒนา
ข่าวจัดซื้อ-จัดจ้าง
รายงานการคลัง
แผนปฏิบัติการจัดซื้อ - จัดจ้าง
งบแสดงฐานะทางการเงิน
แผนจัดหาพัสดุ
งานจัดเก็บรายได้
งบแสดงฐานะทางการเงิน
รายงานการประชุมสภาฯ
รายงานผลการดำเนินงาน
รายงานผลตรวจสอบ สตง./ป.ป.ข./ป.ปท./สถ.
รายงานผลการประเมิน อปท.(LPA)
รายงานผลปฏิบัติงานประจำปี
ศูนย์ข้อมูลข่าวสาร
แบบฟอร์มติดต่อราชการ
สปสช.ตำบล
การลดขั้นตอนฯ
ผลสำรวจความพึ่งพอใจประชาชน
ข้อบัญญัติ
การควบคุมภายใน
กฎหมายที่่เกี่ยวข้อง
ข้อมูลเชิงสถิติการให้บริการ
ข้อมูลเชิงสถิติเรื่องร้องเรียนการทุจริตประจำปี
แนวปฏิบัติการจัดการเรื่องร้องเรียนการทุจริต
องค์การบริหารส่วนตำบลศรีสุข อำเภอสำโรงทาบ จังหวัดสุรินทร์ : www.srisooklocal.go.th
โครงสร้างองค์กร
- จำนวนผู้เข้าชม จำนวน
1227742
คน ตั้งแต่วันที่ 30 มกราคม 2561 -